WeCanTrack 評論:網站發布會員的夢想
已發表: 2023-04-06
同時運營網站的聯盟營銷人員了解跟踪轉化並將其準確歸因於正確來源的重要性。
然而,當涉及到跟踪哪些頁面被轉換、轉換屬於哪個會話以及哪個流量源是關鍵驅動因素時,這項任務可能會被證明是非常具有挑戰性的。 挫敗感開始出現,解決方案的需求變得顯而易見。
幸運的是,地平線上有好消息。
由於跟踪軟件的進步,聯屬網絡營銷商和網站發布者現在可以合併他們的需求並找到解決方案。
一種這樣的解決方案是 WeCanTrack。
要點:
- WeCanTrack 是網站發布附屬機構的有效解決方案,但它對媒體購買附屬機構的用處不大。
- 它允許您仔細查看網站會話,並根據流量來源、著陸頁、渠道等正確歸因轉化。
- 沒有創建用於跟踪的媒體購買活動的選項,但您可以使用它來跟踪從廣告網絡到您的會員鏈接的直接點擊,而無需重定向。
- 根據為點擊、交易和會話設置的限制,計劃的價格有點高。
對於那些從事聯屬網絡營銷和網站發布領域的人來說,跟踪可以成就或毀掉你的成功。
這就是 WeCanTrack 的用武之地——一個強大的工具,承諾讓跟踪變得輕而易舉,即使對於那些經驗不足的人也是如此。
在此 WeCanTrack 評論中,我們將討論此工具的來龍去脈並探索每個功能,看看它是否名副其實。
當然,Wecantrack 也有一些缺點,但我們稍後會談到這些。 現在,讓我們探索這個工具必須提供的所有好處,看看它是否真的值得大肆宣傳。

快速導航
- WeCanTrack 是什麼?
- WeCanTrack 功能
- 轉換數據跟踪
- 多個跟踪選項
- WordPress插件
- Javascript 標籤
- 點擊 API
- 公共點擊 API
- 分析和連接工具集成
- 廣告網絡整合
- 附屬網絡整合
- 自定義數據屬性
- 自動附屬鏈接偽裝
- WeCanTrack 定價
- 如何使用WeCanTrack
- 儀表板
- 查看報告
- 啟用集成
- 添加附屬網絡
- 添加網站
- 安裝 WordPress 插件
- 檢查集成
- WeCanTrack 優缺點
- 優點:
- 缺點:
- WeCanTrack 判決
- WeCanTrack 常見問題解答
- 什麼是我們可以追踪?
- We Can Track 是如何運作的?
- 使用 We Can Track 有什麼好處?
- We Can Track 是否易於設置?
WeCanTrack 是什麼?
如果您厭倦了嘗試跨多個平台跟踪網站的轉化數據,那麼 Wecantrack 就是您的最佳選擇。 這個包羅萬象的分析平台提供了整合數據、歸因轉化以及與聯屬網絡集成所需的一切。
目前有超過 5,000 個連接的網站,很明顯,Wecantrack 正在迅速成為網站發布者的首選,因為它為成功的營銷合作夥伴提供支持,並提供了一種監控點擊和轉化的簡化方法。
通過 Wecantrack,用戶可以輕鬆監控各種類型的賺錢附屬網站,包括比較、優惠券、內容、博客和現金返還網站。 但這還不是全部——這個漂亮的工具還可以跟踪使用附屬鏈接的應用程序、使用谷歌購物運行的直接鏈接活動或電子郵件營銷。
雖然仍處於起步階段,但 WeCanTrack 是一個雄心勃勃的跟踪工具,提供了很多希望。 讓我們仔細看看每個功能,這樣您就可以自己決定是否值得投資。

WeCanTrack 功能
WeCanTrack 提供了大量功能,以確保數據處理和跟踪轉換盡可能簡單無憂。 從儀表板到集成功能,此工具專為提高效率和準確性而設計。
轉換數據跟踪
該系統的開發旨在通過使用 API 和回發輕鬆收集轉化數據,儘管它也接受導入的 Google 表格文件和 CSV 上傳。
只需點擊幾下,您就可以連接您的聯盟計劃、網絡和直接合作夥伴關係,並開始在 WeCanTrack 的儀表板中接收所有轉化的完整概覽。 這些數據以乾淨整潔的方式呈現,從而避免混淆。
集成您的網站後,WeCanTrack 會自動將點擊 ID 添加到您的附屬鏈接,以便您的轉化數據可以快速準確地歸因於您的流量。
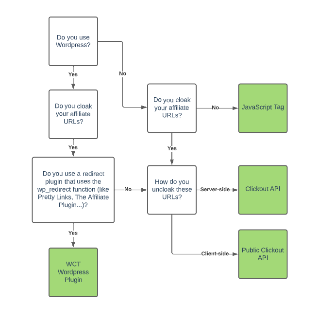
多個跟踪選項
要準確監控您的網站或應用程序流量,您可以從任何可用的跟踪選項中進行選擇:
WordPress插件
通過跟踪您網站上的會話和點擊並將它們與您從聯盟計劃獲得的佣金數據進行匹配,WeCanTrack 可以為您提供使用此插件優化性能所需的洞察力。 此外,您不必擔心手動將參數添加到您的會員 URL 或使用 subID,因為該插件會為您做這些。

Javascript 標籤
這是最簡單的跟踪選項,通過獲取在 WeCanTrack 中設置網站時提供的 JS 標籤來完成。 此 JS 標記必須放置在您網站的標題處。
您使用跟踪平台對網站信息和設置所做的任何更改都會反映在這個 JS 標籤上,因此請確保在更新時刪除舊的 JS 標籤並替換為新的 JS 標籤。
點擊 API
這個功能強大的工具旨在在服務器端揭開 URL 的偽裝,獲取附屬鏈接和用戶數據並將它們註冊到一個綜合數據庫中。
記錄點擊信息後,Clickout 端點將返回修改後的鏈接,其中在 subID 參數中嵌入了唯一的 clickID。 使用此修改後的 URL 可確保所有轉化都正確歸因於原始點擊。
公共點擊 API
這與 Clickout API 類似,只是取消隱藏過程發生在客戶端。
為幫助您決定選擇何種追踪選項,WeCanTrack 提供了這份方便的指南:

分析和連接工具集成
由於能夠將 Google Analytics、Data Studio、BigQuery 和 Zapier 等平台無縫集成到您的帳戶中,您將在一個方便的位置獲得所需的所有信息。 這種集成提供了來自所有平台的數據的整體視圖,使企業能夠簡化他們的連接、數據收集和分析。
廣告網絡整合
WeCanTrack 允許您連接 14 個不同的廣告網絡,包括谷歌廣告、微軟廣告和 Facebook 廣告。 但這還不是全部。 借助 WeCanTrack,您還可以監控直接訪問和有機流量。 這意味著您可以準確地了解人們如何與您的網站互動,無論他們是通過廣告進入還是自己找到您。
可以連接的其他廣告網絡是:
- 抖音廣告
- Snapchat/Snap 廣告
- 塔布拉
- 外腦
- Adsterra
- 螺旋槳廣告
- MGID
- 修訂內容
- 交通之星
- 伊瓦達夫
- 流行廣告
另請參閱:廣告網絡評論
附屬網絡整合
WeCanTrack 的聯盟網絡集成功能是精明的營銷人員的夢想成真:擁有 300 多個聯盟計劃和網絡可供選擇。 這種令人印象深刻的選擇範圍幾乎可以帶來無窮無盡的可能性。
如果這還不夠,WeCanTrack 還提供手動上傳轉化數據或鏈接到 Google 表格以獲取來自直接合作夥伴的數據的功能。 不再有丟失或下落不明的交易!
自定義數據屬性
如果您厭倦了支離破碎的聯屬營銷數據,從而難以了解客戶旅程的全貌或他們離開您網站的原因,那麼自定義數據歸因功能可以解決該問題。
通過使用元數據和自定義參數,此工具可幫助您將內部數據與流量數據相關聯,從而全面了解客戶的行為。 獲得數據的完全透明度,並做出更明智的數據驅動決策,以優化您的業務戰略。
自動附屬鏈接偽裝
您是否曾經將鼠標懸停在超鏈接上,卻看到一個長長的、令人困惑的附屬鏈接盯著您? 這足以讓你想要點擊後退按鈕並退回到谷歌的安全地帶。 但是不要害怕; WeCanTrack 的自動附屬鏈接偽裝功能已經到來,可以為網站發布者節省時間。
通過使用他們的 WordPress 插件,您將能夠輕鬆地屏蔽您的 URL,從而為您的觀眾帶來更加無縫的瀏覽體驗。
WeCanTrack 定價
無論您是剛剛起步還是經驗豐富的聯盟營銷人員,WeCanTrack 都有計劃和定價來幫助您優化您的工作並取得成功。
共有三種不同的選項可供選擇,因此每種類型的聯屬會員都有所需要的。
第一個是Small Affiliate 計劃,起價僅為 59 歐元(61 美元)。 該計劃提供 20 個網絡帳戶和 500 筆交易,以及 25,000 次點擊和 100,000 次會話。 這些指標與 18 個月的數據保留和實時報告相結合,使其成為一個很好的入門選項。
但是,如果您希望獲得更多點擊次數或會話次數,則中型聯屬網絡營銷計劃可能是一個不錯的選擇。 它允許連接無限數量的網絡帳戶,有 5,000 筆交易、125,000 次點擊和 50 萬次會話。 它甚至允許 Data Studio 集成、API 銷售報告以及自定義電子郵件報告。 所有這一切只需支付 129 歐元(133 美元)的月費。
最後,還有價格為 279 歐元(287 美元)的Advanced Affiliate 計劃,但具有無限的網絡帳戶和更高的限額。 它接受多達 5 萬筆交易、75 萬次點擊和 300 萬次會話。 該計劃包括 Medium Affiliate Plan 中的所有功能,以及 Google BigQuery 集成和高級支持。
請記住,如果您按年付款,則可以休假兩個月。

如果最昂貴的常規計劃還不夠,您可以隨時聯繫支持人員並獲得自定義定價計劃的訪問權限,其限制和功能取決於您的需求。
但是,如果您碰巧超出了計劃的限額,則不會支付超額費用。 相反,您有兩種選擇:
- 打開自動縮放並允許平台自動將您升級到下一個更高的計劃; 或者
- 不要打開自動縮放,只允許平台停止跟踪您的流量。
如何使用WeCanTrack
WeCanTrack 為任何想了解其平台如何運作的人提供 15 天的免費試用期。 我建議你自己試試看。 為了幫助您,這裡有一份關於該平台如何工作的快速指南。
但首先,您必須創建您的帳戶。
現在已經完成了,讓我們開始吧。
儀表板
最初,您將看到一個指示您連接您的聯盟網絡、網站和流量來源的儀表板。

不過,最終,此儀表板將發生變化,以便您全面了解當前正在運行的廣告系列。
這是最終的樣子:

在頂部,您會看到小部件框,這些小部件框可讓您大致了解您的網站在選定時間段內的性能。 您將快速查看以下內容:
- 銷售量
- 佣金
- 銷售額
- 點擊次數
- 會話
- CTR(點擊率)
- ECPC(每次點擊賺取的佣金)
您還會看到彩色圖表,這些圖表提供最重要指標的直觀概覽:會話、點擊、銷售額和佣金。
注意:如果您想查看該平台如何顯示報告而無需將您的在線資產連接到它,請前往演示儀表板,它可以讓您快速了解儀表板和報告在實時運行時的工作方式。
查看報告
WeCanTrack 的報告部分是任何希望深入了解其集體數據的人的必備工具。 您可以查看四個重點報告。
- 交易——本部分全面介紹了您的交易活動——簡而言之,您的會員轉化數據。
- 廣告商——這是針對廣告網絡和流量來源及其個人表現的。
- 網絡帳戶——您可以在此處查看您當前使用的聯屬網絡營銷計劃或網絡的性能概覽。 如果每個網絡有多個帳戶,這會很有用。
- Affiliate Networks – 類似於網絡賬戶,不同之處在於它將每個網絡的所有賬戶數據放在一起。

但這還不是全部。 WeCanTrack 還提供完全滿足您需求的定制報告。 您只需要聯繫支持團隊尋求幫助。


啟用集成
您有機會為您的 WeCanTrack 帳戶打開或關閉特定集成。 只需轉到左窗格中的功能,然後啟用/禁用選擇功能。
這些集成包括分析和廣告網絡。

可以集成以下平台:
- 谷歌分析 UA 集成
- 谷歌分析 4 集成(測試版)
- Google Ads 集成(通過 Google Analytics)——在集成 Google Analytics 後自動啟用並跟踪來自 Google Ads 的會話。
- 谷歌廣告整合
- 微軟廣告整合
- Facebook 廣告和像素整合
- Data Studio 集成、自定義和電子郵件報告
- 谷歌 BigQuery 集成
- 報告 API 和 Webhooks
- TikTok 廣告整合
- Snapchat 廣告整合
- 塔博拉整合
- 外腦整合
- 內容整合
- 螺旋槳廣告整合
- Adsterra 集成(測試版)
- 流行廣告整合
- MGID 廣告集成(測試版)
- EVADAV 集成(測試版)
- TrafficStars 集成(測試版)
- Zapier 集成(通過 webhook)
根據您選擇的計劃,您可以使用或不使用特定的集成。
添加附屬網絡
要開始跟踪聯盟轉化數據,請單擊左側窗格中的數據源,然後在下拉列表中選擇聯盟網絡。 您將在列表中看到 300 多個附屬程序。

您可以滾動瀏覽要添加的網絡或程序的整個列表,或者只需在搜索欄中輸入公司名稱即可。
找到正確的卡片後,單擊卡片。 然後單擊 + 添加新帳戶。 如果您選擇了使用 Tapfilliate 的聯盟計劃,您將看到以下內容:

系統會要求您提供網絡帳戶名稱、標籤、是否啟用它以及廣告商名稱。 完成後,單擊生成回發 URL 並將其放入您的會員帳戶中。
對於某些聯屬網絡營銷計劃或網絡,您會被告知連接的唯一選項是通過回傳 URL。 因此,該過程將完全如上所示。
可以通過 API 和回發 URL 添加一些網絡。 當您選擇允許這樣做的網絡時,系統會首先要求您在兩者之間進行選擇。
如果您選擇 API,系統會要求您提供登錄憑據。

還可以選擇為某些網絡添加您的發布者 ID、個人訪問令牌和財產 ID。

實際上,添加聯屬網絡的方式的差異取決於您使用的網絡的連接要求,因此您會注意到不同的選項。
添加網站
這是您添加在線資產的地方。
第 1 步:首先單擊數據源,然後在子菜單中選擇網站。 從那裡,輸入您網站的 URL,然後點擊添加。

第 2 步:在下一頁上,提供您網站的基本信息,例如您的 Google Analytics 和 Facebook Pixel ID、Microsoft 和 Google Ads 標籤 ID,以及訪問令牌(如果適用)。 考慮到所有信息都是可選的,由您決定要提供哪些附加信息。
如果您提供完整的詳細信息,平台可以更好地跟踪您網站上的流量或會話。

第 3 步:接下來,單擊顯示更多集成以添加您為帳戶啟用的特定廣告網絡所需的跟踪 ID(請參閱上面的啟用集成)。 僅當您將來自這些廣告網絡的流量發送到該特定網站時才這樣做。

此處顯示的字段將基於您啟用的集成。 例如,如果您在平台中打開 PopAds,則必須在正確的字段中添加 PopAds AID 以跟踪來自該廣告網絡的所有流量。
第 4 步:您使用 WordPress 嗎? 確保通過選擇正確的選項讓 WeCanTrack 知道。 如果您使用 WordPress,建議您在您的網站上安裝 WeCanTrack 的 WordPress 插件。 稍後我們將對此進行更多討論。
現在,假設您不使用 WordPress,所以選擇“否”。
第 5 步:接下來,單擊“顯示高級設置”以查看其他選項。 這些選項包括自動標記、IP 匿名化和其他可能影響準確跟踪的設置。

完成後,單擊保存並集成,瞧!
第 6 步: WeCanTrack 將為您提供 Javascript 片段,然後您必須將其添加到您網站的 head 標籤中。

安裝 WordPress 插件
安裝 WeCanTrack 的 WordPress 插件從未如此簡單。 通過使用此插件,您可以輕鬆監控和分析您網站的流量,因為它會自動為您添加 Javascript 標籤。
要安裝,首先在此處獲取插件。 您可以下載該文件並將其上傳到基於 WordPress 的網站,或者您可以在 WordPress 插件列表中搜索 WeCanTrack。
安裝後,激活插件並轉到 WeCanTrack 插件的設置。
返回您的 WeCanTrack 儀表板並轉到數據集成,然後轉到 API 以獲取您的 API 密鑰。

返回您的網站並在提供的空白處填寫 API 密鑰。
將您的插件狀態設置為“啟用”,然後單擊“更新並保存”。

驗證密鑰後,WordPress 插件將自動在您的網站上放置 WeCanTrack 的 JS 標籤,從而比以往任何時候都更容易跟踪您所有頁面上的活動。
現在讓我們回到上面“添加網站”的第 4 步。
這一次,不是選擇“否”,而是選擇“是”以表明您正在使用 WordPress 網站。

單擊“保存並集成”後,您將看到此頁面,而不是 JS 標記:

一切順利,因為我們已經將 WordPress 插件添加到網站。
檢查集成
將 Javascript 或 WP 插件添加到您的網站並為您的集成輸入必要的令牌、API 密鑰或其他帳戶標識符後,您可以通過單擊菜單上的數據集成來確保它們已正確設置,然後選擇平台。

單擊要檢查的任何平台。
假設我想查看我的 PopAds 是否已針對我之前添加的網站進行了全部設置。

如您所見,屬性狀態“Pop Ads AID”為綠色,這意味著
WeCanTrack 已準備好監控來自 PopAds 的本網站流量。 如果它是紅色的,則表示它還沒有準備好,您必須通過單擊“編輯屬性”按鈕來編輯您的網站設置。
現在,您只需在 WeCanTrack 中進行設置即可。 一旦您將流量發送到您的網站,您就可以期待看到數據進來。
WeCanTrack 優缺點
從與多個平台無縫集成的能力到高效的跟踪系統,使用此工具有幾個優勢。 但是,還必須考慮潛在的缺點,例如其功能的成本和限制。 對於此次 WeCanTrack 審查,我們認為在做出決定之前權衡雙方非常重要。
優點:
- 讓您可以根據點擊次數、會話次數和流量來源準確監控和歸因網站轉化——有效消除猜測。
- 有一個 WordPress 插件,可以自動跟踪您網站上的所有附屬鏈接,而無需添加或編輯代碼。
- 允許您自動隱藏您網站上的附屬鏈接。
- 提供 CSV 或 Google 表格集成,用於跟踪來自直接合作夥伴的轉化。
- 集成廣告網絡、聯盟計劃/網絡和分析平台(如 Google Analytics)很容易。
- 根據需要提供整合數據和更有針對性的報告。
缺點:
- 只能集成少數廣告網絡,並且某些集成在最低計劃中不可用。
- 與業內其他跟踪器相比,每個計劃的點擊次數或會話次數有點低。 甚至每個計劃允許的交易也是有限的。 如果您超出計劃的限額,您將自動支付下一個計劃的費用(如果啟用了自動縮放計費),或者跟踪將停止(如果禁用了自動縮放計費)。 使用其他跟踪平台,您只需支付超額費用。
- 跟踪直接鏈接的活動是可能的,但它們不能根據活動進行隔離。
- 統計數據每小時更新一次,因此不要指望實時數據。
WeCanTrack 判決
在對 WeCanTrack 進行全面測試後,結論是:這個聯屬網絡營銷跟踪平台是準確監控網站流量和聯屬網絡營銷轉化率的頂級選擇。 它最適合專注於網站發布的附屬公司。
但是,我們不建議購買媒體的附屬公司使用它,因為它缺少媒體購買者監控付費廣告所需的大部分功能。
WeCanTrack 常見問題解答
什麼是我們可以追踪?
We Can Track 是適用於任何規模網站的一體化跟踪、分析和報告解決方案。 它使您能夠詳細了解客戶從頭到尾的旅程,深入了解用戶如何與您的數字資產進行交互。
We Can Track 是如何運作的?
We Can Track 從各種來源收集數據,例如網頁、移動應用程序、廣告網絡、分析平台等,以便全面了解用戶行為和相關轉化。
這些數據隨後可用於創建報告和見解,使您能夠更好地改進廣告活動和網站。
使用 We Can Track 有什麼好處?
We Can Track 提供強大的分析和報告功能,可幫助改善客戶獲取、保留、銷售轉化率等。 它還提供靈活的自定義選項,因此您可以對其進行定制以滿足您的特定業務需求。
We Can Track 是否易於設置?
這需要一點時間來適應,但一旦你學會瞭如何去做,這個過程就會變得更容易。
